BP2522B 是一款高精度低待机功耗的非隔离降压 型恒压驱动芯片。适用于 85Vac~265Vac 全电压输入的非隔离电源。
BP2522B芯片内部集成高压功率开关,采用电压电流控制技术,不需要外部环路补偿电容,即可实现优异的恒压特性,极大的节约了系统成本和体积。
BP2522B 芯片采用多模式控制技术,并从输出给 VCC 供电,有效降低系统待机功耗,提高效率和动态性能,并减小系统工作在轻载时的噪声。


BP2522B采用 SOT33-5A 封装。
BP2329AJ BP2335JH BP2516FP BP2519 BP2522B BP2522D BP2523B BP2525D BP2525EH BP2628 BP2876D BP3177DF BP3286J BP3288 BP3229A BP3337DB BP3378A BP5157H BP5609 BP5659 BP5778EJ BP5912B BP5929 BP8519C BP9916B BP9918B BPS晶丰一级代理
深圳市华钻电子有限公司 业务部 金凤 13823561151 公司主营:LED驱动 照明 电源IC(AC-DC&DC-DC) 中低高压MOS COOL MOS . 代理品牌如下:晶丰明源BP,亚成微RM ,台湾绿达GR, 欧创芯OCX, 健特JETEPKS ,宝栎微,深爱, 路傲, 昂宝OB, 芯龙XL, 必易KP,长运通CYT ,泉芯QX ,普诚PT, 士兰微SL ,德普微DP ,台湾聚积MBI ,晶导微JD,朗捷,捷捷微 , 固锝,宫宝 ,美浦森,永源微,维安,新洁能, 瑞森,威兆,群芯微,亿光,光宝,MAGIC黑捷士 欢迎咨询,提供技术样品支持! 谢谢!
特点
超低待机功耗 <20mW
固定 12V 或 24V 输出电压,可选择
内部集成高压功率管
集成高压启动和供电电路
优异的动态响应
减小音频噪声的降幅调制技术
改善 EMI 的抖频技术
±5%输出电压精度
内置软启动
保护功能
过载保护
短路保护
过温保护
逐周期限流
应用
辅助电源
小家电电源
继电器驱动
RGB LED电源
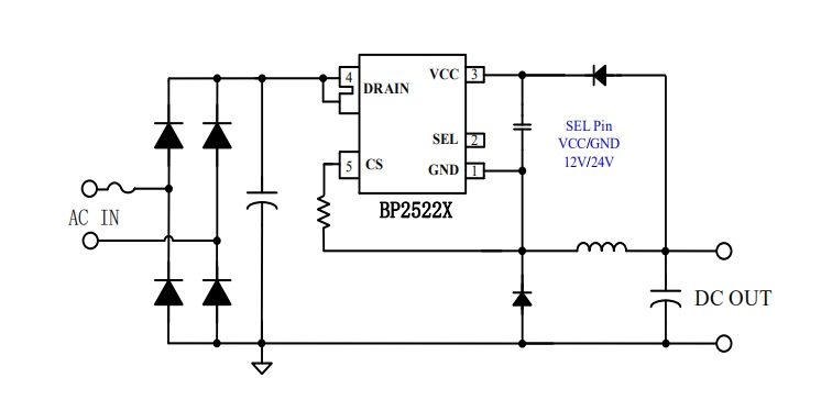
BP2522的电路图
BP2522X选型
深圳市华钻电子有限公司 业务部 金凤 13823561151 公司主营:LED驱动 照明 电源IC(AC-DC&DC-DC) 中低高压MOS COOL MOS . 代理品牌如下:晶丰明源BP,亚成微RM ,台湾绿达GR, 欧创芯OCX, 健特JETEPKS ,宝栎微,深爱, 路傲, 昂宝OB, 芯龙XL, 必易KP,长运通CYT ,泉芯QX ,普诚PT, 士兰微SL ,德普微DP ,台湾聚积MBI ,晶导微JD,朗捷,捷捷微 , 固锝,宫宝 ,美浦森,永源微,维安,新洁能, 瑞森,威兆,群芯微,亿光,光宝,MAGIC黑捷士 欢迎咨询,提供技术样品支持! 谢谢!